关于2023级新生报到和缴费有关事项的声明

    发布者:刘夏发布时间:2023-04-03浏览次数:7713

    近期,接到2023级新生反映,部分社会机构或个人联系学生收取学费的现象。为进一步维护学生的权益,谨防上当受骗,作为主办高校,就新生报到和缴费有关事项声明如下:

    1.2023级新生须持《录取通知书》,按照《新生入学须知》要求办理报到手续。《录取通知书》和《新生入学须知》预计在4月中下旬寄出,缴费、报到、教学安排等事宜详见《新生入学须知》。

    2.学校严格执行国家有关教育收费政策收费。学校财务处(缴费)微信公众号为学校官方缴费通道,学生学费统一交至“河南师范大学财务账户”,缴费流程详见《新生入学须知》。学校未委托且不允许任何机构和个人代收费用。

    河南师范大学财务处(缴费)微信公众号:

    温馨提示:请不要扫描其他二维码,谨防上当受骗!

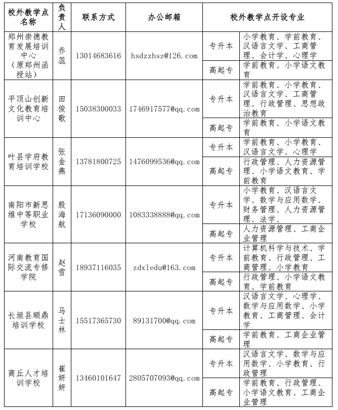
    3.学校在豫备案开展高等学历教育的校外教学点为教育厅批准正式备案,年检合格的教学点。


    2022年在豫备案开展高等学历教育的校外教学点

    开设专业层次及联系方式

    请广大考生务必注意,因本人轻信社会机构或个人的虚假宣传、虚假承诺、费用缴纳等造成的一切后果,由学生自行承担,河南师范大学对此不承担任何责任。

    敬请广大考生、家长及社会公众提高警惕,提高识别能力,保护自己不受虚假承诺蒙蔽,维护自己的合法利益,避免遭受损失。


    举报受理电话:0373-3325953

    举报邮箱:jxjyxy@htu.edu.cn

    特此声明!

    河南师范大学继续教育学院

    202343


    温馨提示:

    学校有关高等学历继续教育的重要通知,均通过官方网站和微信公众号进行发布,请及时关注查看!因未及时查看错过通知时间的,责任由本人承担。

    河南师范大学继续教育学院官方网站:

    //m.dukatu.com/jxjy/main.htm

    河南师范大学继续教育学院微信公众号:


    返回原图
    /

     

    Baidu
    map