学校主页
办事大厅
返回旧版
导航
首页
本站首页
学校主页
机构设置
机构简介
机构职能
机构分工
国有资产管理科
招标采购科
经济合同管理科
基础实验室科
实验室安全科
设备管理科
综合科
工作流程
合同管理
招标采购
规章制度
学校规章制度
上级规章制度
支部建设
下载专区
招标采购
合同管理
资产管理
设备管理
基础实验室建设
实验室安全
其它
联系我们
当前位置:
首页
办事指南
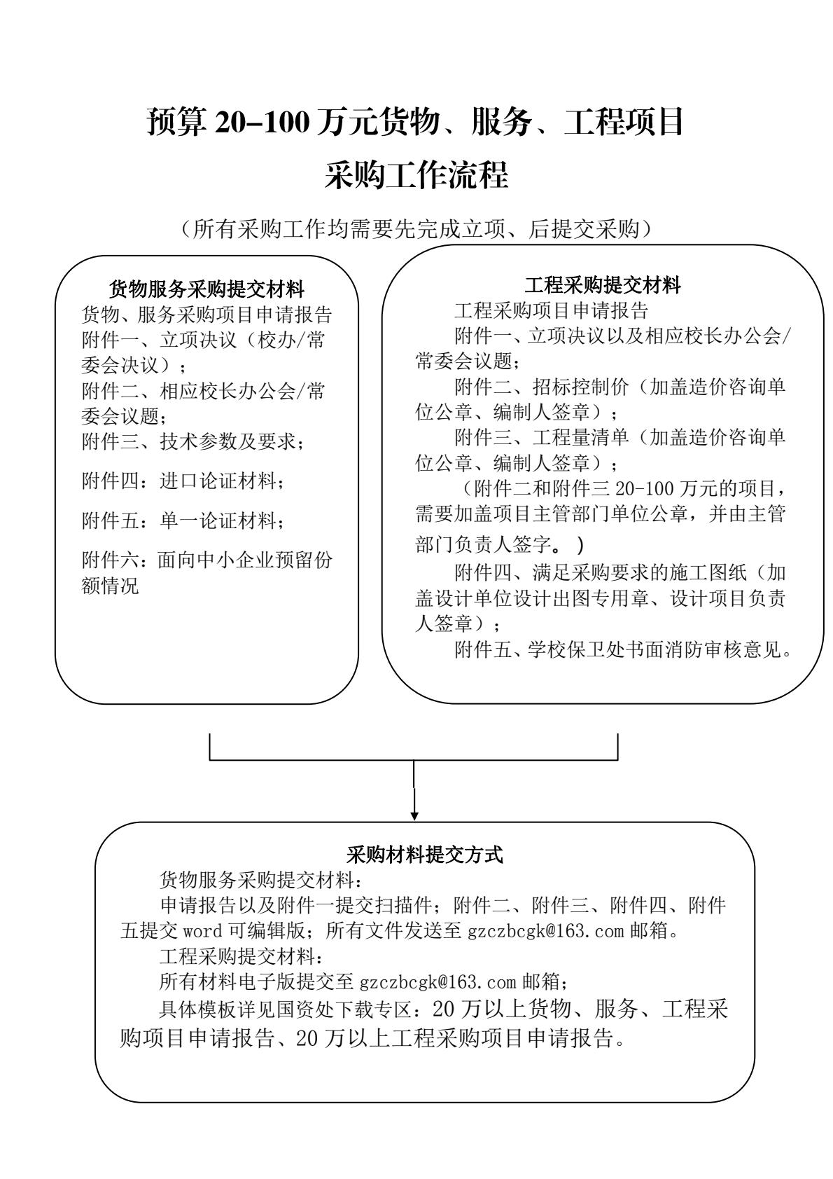
预算 20-100万元货物、服务、工程项目 采购工作流程
发布者:毕光福
发布时间:2024-05-11
浏览次数:
89
返回
原图
/
map