Regulation of dynamic pigment cell stages at single-cell resolution
单细胞转录组测序对色素细胞动态调节的研究
体色在自然界中几乎无处不在。色素沉着有着保护,甚至具有抗菌功能。物种的色素沉着每年都会发生变化,甚至可以瞬间改变以便用于伪装,这样会使得色素沉着更加动态地响应环境。棘皮动物在胚胎、幼体和成体中表现出不同的色素沉着模式,然而对于紫海胆色素细胞发育的具体模式,以及有关色素相关的基因还有待进一步研究。
利用单细胞转录组测序技术,发现紫海胆胚胎中的色素细胞会分离成两个不同的群体,有丝分裂簇和有丝分裂后簇。Gcm的表达对于与色素形成功能有关的基因是必不可少的,但只是在细胞中瞬时表达。并且发现了对于色素细胞表达的特别标记基因,还用双荧光原位杂交检测了它们的空间表达。这些基因包括在胚胎色素细胞和成人体腔细胞中选择性表达的fmos家族成员,这两种细胞都具有免疫功能。相关研究成果于2020年8月19日发表在国际期刊eLife上。

体色在自然界中无处不在,色素沉着代表着身份,甚至具有着保护、抗菌功能。棘皮动物在胚胎、幼体和成体中表现出不同的色素沉着模式,由于目前对于棘皮动物的分子研究,色素沉着机制正在被揭示。紫海胆是一种为解释色素细胞发育的重要性及其色素合成提供了一种模式生物。这些幼体、成体色素细胞之间的功能关系,以及色素生物合成途径是否相似,这些都是悬而未决的问题。
1. 单细胞水平下的外胚层转录类别及GCM是在48h和72h阶段的三个集群中的表达
研究通过单细胞转录组测序技术探究紫海胆的外胚层细胞组成(图1),分析gcm在色素细胞发育中的作用,并定义了色素细胞亚群,分析显示了两组不同的色素细胞,一个有丝分裂色素细胞群和一个有丝分裂后色素细胞群(图2)。

图1 scRNA-seq检测紫海胆外胚层细胞类型
通过drop-seq技术和RNA测序的细胞分离(B)原胚期(48hpf)和幼体期(72hpf)的富集外胚层细胞类型的tSNE图(C)总结每个最具有标记基因的细胞类型

图2 gcm标记有丝分裂色素细胞和有丝分裂后色素细胞
tSNE图显示紫海胆发育9个时间点的gcm富集簇(B)gcm和pks1的原肠胚期和幼体期特征图(C)gcm和pks1在三个簇中的表达(D)两个细胞
在发育过程中的变化(E、F、G)色素细胞(Sp1抗体)的双染色和Edu标记,以标记最近合成DNA的色素细胞
2. scRNA-seq鉴定的色素相关差异基因的表达
通过原位杂交定义了在scRNA-seq中发现的新鉴定的色素细胞标记基因的表达。结果显示可在原肠胚期使用gcm和幼龄期使用pks1作为标记来评估其他色素相关基因是否仅在某色素细胞群中表达(图3 A-C’’)。然后选择色素细胞功能相关的基因,并通过双原位杂交分析了它们的表达模式(图3E-N’)。总而言之,单细胞转录组数据(图3D)和 FISH 结果表明色素相关基因在簇12(中胚层细胞)表达量低甚至不表达,只在2、13簇表达较高(除gcm)。

图3 单细胞RNAseq检测了色素细胞中的基因表达
(A-C’’)色素细胞标记基因gcm和pks1的双荧光原位杂交(FISH) (D)色素基因热图 (E-N‘)已鉴定的gcm和pks1色素基因的双FISH分别标记原肠胚期和幼龄期的色素细胞
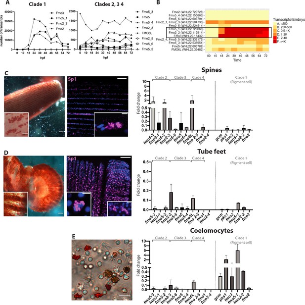
3. 不同的fmos家族基因以不同的色素细胞类别存在
pks1是上游fmos在紫海胆色素生物合成途径所需要的,进一步分析fmos基因的多样性(图4),发现一组fmo基因在成体免疫系统的胚胎色素细胞和体腔细胞中特异性表达(图5)。

图4 一组独特的fmo基因在色素细胞中特异性表达
显示海胆FMOs与其他物种FMO关系的进化树 (B-I‘)fmos与gcm或pks1的双FISH (L-M)单细胞数据显示分支1 fmos在簇2和13中被发现

图5 来自进化支1的Fmos在胚胎色素细胞和体腔细胞中的表达
(A,B)在受精后0至72小时(hpf)胚胎中4个fmo分支的转录本丰度 (C、D、E)棘突、管足
和体腔细胞视野图像为红色细胞。对成年棘突(C)、管足(D)和体腔细胞(E)中fmos的qPCR表达
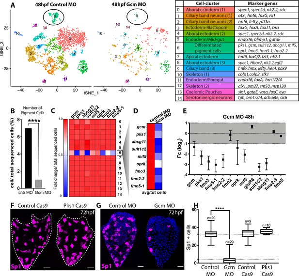
4. 色素细胞对gcm功能的依赖性
使用MO方法敲低Gcm,再次进行单细胞测序分析,Gcm和相关色素基因表达量在Gcm MO后降低(图6 A-E),Pks1敲除,显示色素细胞的数量和分布都没有变化(图6 F)。

图6 Gcm控制色素细胞的规格
原肠胚期对照组MO和gcm MO单细胞测序 (B)在对照组MO与gcm MO实验组中,色素细胞相对于总测序细胞的百分比 (C)与对照Mo相比,gcm MO中色素基因的表达 (D)色素基因表达水平热图 (E) 原肠胚期gcm MO中色素基因定量 (F) Cas9敲除pks1后,色素细胞的分布变化 (G) gcm MO早期幼体(72hpf)的Sp1抗体染色 (H)与对照组相比,gcm MO中Sp1阳性细胞数量减少
结论:
色素细胞具有不同的作用,通常受到严格的进化选择。探讨了紫海胆色素细胞的动态调控,发现这是一种新的色素沉着模型。利用单细胞测序技术,发现胚胎中的色素细胞分离成两个不同的群体,一个是有丝分裂簇和一个是有丝分裂后簇。Gcm对于色素相关基因的表达至关重要,但只在这些细胞中瞬时表达。发现了色素细胞表达的特异基因,并用双荧光原位杂交检测它们的空间表达。这些基因包括fmo家族的新成员,它们在胚胎中的色素细胞和成体中体腔细胞中选择性地表达。
文章链接:https://elifesciences.org/articles/60388