教学/科研动态

当前位置:首页  备份  教学/科研动态

张亮副教授在植物学领域顶尖期刊发表研究成果

发布时间:2019-05-24

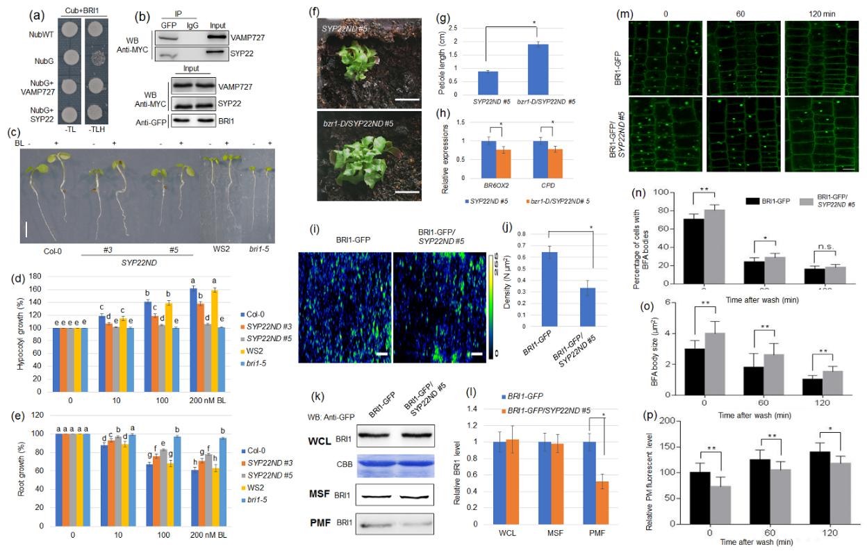
       近日,我校生命科学学院张亮副教授与沈阳农业大学玄元虎课题组合作在著名学术期刊New phytologist上发表了题为SYP22 and VAMP727 regulate BRI1 plasma membrane targeting to control plant growth in Arabidopsis的研究论文,发现SNARE蛋白SYP22和VAMP727结合并运输内吞的BRI1到细胞膜激活BR信号。论文第一署名单位为河南师范大学,张亮副教授、沈阳农业大学硕士研究生刘洋和朱晓峰副教授为共同第一作者。

       油菜素内酯 (brassinosteroids, BRs) 是一类重要的植物激素,调控植物生长、发育、抗逆和抗病等重要生物学途径。受体蛋白Brassinosteroid insensitive 1 (BRI1) 识别BRs激活下游信号。BRI1报道可从细胞膜内吞到细胞内并在细胞内循环,而且越来越多的证据证实BRI1在细胞膜定位才能激活BR信号,但BRI1细胞内运输机制有待深入研究。前期研究中发现,Soluble N-ethylmaleimide sensitive factor attachment protein receptors (SNAREs) 蛋白SYP22和VAMP727与BRI1互作。本研究延续了前期工作进一步证实,syp22/vamp727+/-和过表达SYP22 negative dominant (ND) 结构抑制植物对BR的反应。杂交bzr1-D和SYP22ND突变体,持续激活BR信号部分恢复SYP22ND矮小的表型。利用VA-TIRFM技术观察BRI1-GFP细胞膜定位发现,定位于细胞膜的BRI1-GFP在SYP22ND突变体中显著少于野生型植物,而且进一步生化实验证实此结果。通过BFA处理发现,SYP22ND突变体细胞内BRI1-GFP的积累量要高于野生型对照组,揭示SYP22和VAMP727调控细胞内BRI1循环到细胞膜的机制。


       New phytologist是植物学领域Top期刊,生物学1区,最新影响因子7.433。

       论文链接:https://nph.onlinelibrary.wiley.com/doi/10.1111/nph.15759


Baidu
map